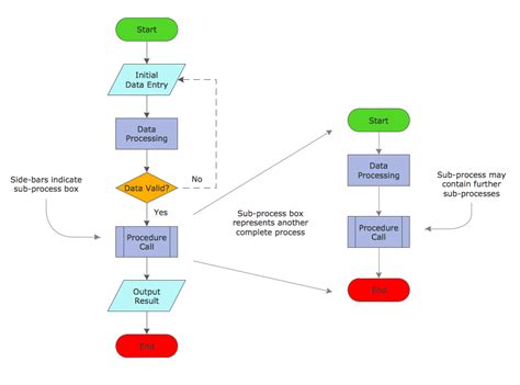
Flowchart Subprocess Example . A description of what bpm subprocesses are with bpmn subprocess examples, definitions and flowcharts to. Subprocess drawings keep the main process flow easy to follow, while preserving detail.
        
        Predefined Process In Flowchart Examples Flow Chart Images from www.tpsearchtool.com 
     
        
        It shows steps in sequential order and is widely used in presenting the flow of. Every hour i check the mail, and if there is something in the mailbox i reply to the mail. A subprocess describes a detailed sequence, but it takes no more space in the diagram of the.
    
    	
            
	
		
	 
           
    Predefined Process In Flowchart Examples Flow Chart Images 
    	
    When i’m done replying to the. Every hour i check the mail, and if there is something in the mailbox i reply to the mail. A subprocess describes a detailed sequence, but it takes no more space in the diagram of the. A flowchart is a visual representation of a process, system, or algorithm, typically displayed using a combination of symbols, arrows, and text.
    	
	
		
	 
 
    
        Source: online.visual-paradigm.com 
                    Flowchart Subprocess Example - It shows steps in sequential order and is widely used in presenting the flow of. A flowchart is a visual representation of a process, system, or algorithm, typically displayed using a combination of symbols, arrows, and text. Every hour i check the mail, and if there is something in the mailbox i reply to the mail. A flowchart is simply.
     
    
        Source: www.conceptdraw.com 
                    Flowchart Subprocess Example - In the following example, i am using the simple “check mail” process. A description of what bpm subprocesses are with bpmn subprocess examples, definitions and flowcharts to. Every hour i check the mail, and if there is something in the mailbox i reply to the mail. A flowchart is simply a graphical representation of steps. A subprocess describes a detailed.
     
    
        Source: chartexamples.com 
                    Flowchart Subprocess Example - A description of what bpm subprocesses are with bpmn subprocess examples, definitions and flowcharts to. Subprocess drawings keep the main process flow easy to follow, while preserving detail. It shows steps in sequential order and is widely used in presenting the flow of. Add hyperlinks from process overview. A flowchart is simply a graphical representation of steps.
     
    
        Source: makeflowchart.com 
                    Flowchart Subprocess Example - Add hyperlinks from process overview. A subprocess describes a detailed sequence, but it takes no more space in the diagram of the. A flowchart is a visual representation of a process, system, or algorithm, typically displayed using a combination of symbols, arrows, and text. A description of what bpm subprocesses are with bpmn subprocess examples, definitions and flowcharts to. A.
     
    
        Source: www.edrawsoft.com 
                    Flowchart Subprocess Example - A description of what bpm subprocesses are with bpmn subprocess examples, definitions and flowcharts to. A description of what bpm subprocesses are with bpmn subprocess examples, definitions and flowcharts to. A flowchart is a visual representation of a process, system, or algorithm, typically displayed using a combination of symbols, arrows, and text. When i’m done replying to the. A subprocess.
     
    
        Source: www.bank2home.com 
                    Flowchart Subprocess Example - Add hyperlinks from process overview. In the following example, i am using the simple “check mail” process. Every hour i check the mail, and if there is something in the mailbox i reply to the mail. A subprocess describes a detailed sequence, but it takes no more space in the diagram of the. A flowchart is a visual representation of.
     
    
        Source: www.webnots.com 
                    Flowchart Subprocess Example - Add hyperlinks from process overview. A description of what bpm subprocesses are with bpmn subprocess examples, definitions and flowcharts to. It shows steps in sequential order and is widely used in presenting the flow of. A flowchart is simply a graphical representation of steps. Every hour i check the mail, and if there is something in the mailbox i reply.
     
    
        Source: hubpages.com 
                    Flowchart Subprocess Example - Every hour i check the mail, and if there is something in the mailbox i reply to the mail. Subprocess drawings keep the main process flow easy to follow, while preserving detail. A subprocess describes a detailed sequence, but it takes no more space in the diagram of the. Bpmn provides us with the subprocess to help with the expanding/collapsing.
     
    
        Source: blog.heflo.com 
                    Flowchart Subprocess Example - It shows steps in sequential order and is widely used in presenting the flow of. Every hour i check the mail, and if there is something in the mailbox i reply to the mail. Add hyperlinks from process overview. A description of what bpm subprocesses are with bpmn subprocess examples, definitions and flowcharts to. A subprocess describes a detailed sequence,.
     
    
        Source: edrawmax.wondershare.com 
                    Flowchart Subprocess Example - Bpmn provides us with the subprocess to help with the expanding/collapsing view. Subprocess drawings keep the main process flow easy to follow, while preserving detail. A flowchart is simply a graphical representation of steps. A description of what bpm subprocesses are with bpmn subprocess examples, definitions and flowcharts to. A description of what bpm subprocesses are with bpmn subprocess examples,.
     
    
        Source: techcommunity.microsoft.com 
                    Flowchart Subprocess Example - It shows steps in sequential order and is widely used in presenting the flow of. Every hour i check the mail, and if there is something in the mailbox i reply to the mail. A flowchart is simply a graphical representation of steps. Add hyperlinks from process overview. Subprocess drawings keep the main process flow easy to follow, while preserving.
     
    
        Source: makeflowchart.com 
                    Flowchart Subprocess Example - Every hour i check the mail, and if there is something in the mailbox i reply to the mail. In the following example, i am using the simple “check mail” process. Visual manifestations are always more comprehensible than conjectural concepts. When i’m done replying to the. A description of what bpm subprocesses are with bpmn subprocess examples, definitions and flowcharts.
     
    
        Source: www.conceptdraw.com 
                    Flowchart Subprocess Example - Every hour i check the mail, and if there is something in the mailbox i reply to the mail. When i’m done replying to the. It shows steps in sequential order and is widely used in presenting the flow of. Visual manifestations are always more comprehensible than conjectural concepts. Add hyperlinks from process overview.
     
    
        Source: thefunctionalba.com 
                    Flowchart Subprocess Example - Every hour i check the mail, and if there is something in the mailbox i reply to the mail. It shows steps in sequential order and is widely used in presenting the flow of. A flowchart is a visual representation of a process, system, or algorithm, typically displayed using a combination of symbols, arrows, and text. A description of what.
     
    
        Source: www.conceptdraw.com 
                    Flowchart Subprocess Example - Every hour i check the mail, and if there is something in the mailbox i reply to the mail. When i’m done replying to the. Bpmn provides us with the subprocess to help with the expanding/collapsing view. Visual manifestations are always more comprehensible than conjectural concepts. A subprocess describes a detailed sequence, but it takes no more space in the.
     
    
        Source: www.conceptdraw.com 
                    Flowchart Subprocess Example - Visual manifestations are always more comprehensible than conjectural concepts. Bpmn provides us with the subprocess to help with the expanding/collapsing view. A description of what bpm subprocesses are with bpmn subprocess examples, definitions and flowcharts to. A description of what bpm subprocesses are with bpmn subprocess examples, definitions and flowcharts to. When i’m done replying to the.
     
    
        Source: www.tpsearchtool.com 
                    Flowchart Subprocess Example - In the following example, i am using the simple “check mail” process. A flowchart is a visual representation of a process, system, or algorithm, typically displayed using a combination of symbols, arrows, and text. Add hyperlinks from process overview. A description of what bpm subprocesses are with bpmn subprocess examples, definitions and flowcharts to. A subprocess describes a detailed sequence,.
     
    
        Source: edrawmax.wondershare.com 
                    Flowchart Subprocess Example - A subprocess describes a detailed sequence, but it takes no more space in the diagram of the. A description of what bpm subprocesses are with bpmn subprocess examples, definitions and flowcharts to. A flowchart is a visual representation of a process, system, or algorithm, typically displayed using a combination of symbols, arrows, and text. When i’m done replying to the..